

Good design is about process
Before any designing takes place, it is important to understand the insights that have been produced from the research process, which in turn, helps to understand the product and it's users.
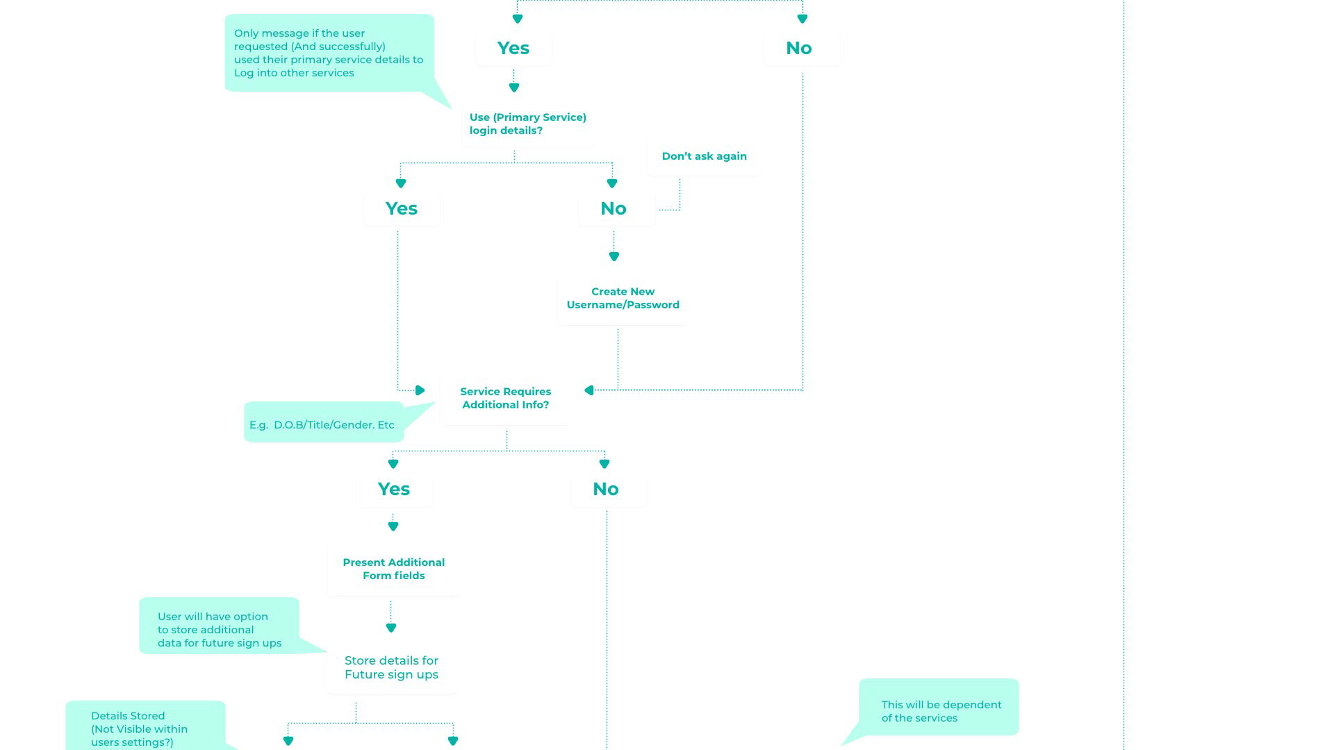
Mapping out the user flow not only helps to understand the path in which the user will navigate through the product, but will help to communicate sufficient details to the technical and non-technical stakeholders which is a challenging part of design process.
The initial stages of the UI ideation process can come in either the form of pencil & paper, whiteboards, or direct to digital. I always try to create a wide range of concepts that help me solve the given problem.
Moving to the prototyping stage as quickly as possible, allows me to evaluate whether the product really solves the users’ problems. A production ready prototype is created and tested with the prospective users and stakeholders.
Validate & iterate
The most important part of process is having the ability to act on feedback. If you can find out early what confuses the user and target the real problem right away, then you wont spend time ‘fixing’ the wrong thing ; )
The most important part of process is having the ability to act on feedback. If you can find out early what confuses the user and target the real problem right away, then you wont spend time ‘fixing’ the wrong thing ; )


